Le guide indispensable pour créer une stratégie smarketing imbattable
Télécharger le PlayBook
Convertissez vos prospects de façon concrète grâce à une stratégie efficace et pérenne ! ?
Le Smarketing, c’est la fusion du sales et du marketing au sein même de votre stratégie. Combiner ses deux éléments afin d’atteindre des objectifs communs est le but ultime de toute entreprise. C’est pourquoi, nous vous proposons notre PlayBook spécial Web Summit afin de repenser votre stratégie marketing et commerciale et exploser vos résultats.
Vous trouverez dans ce Playbook :
- Un kit complet pour créer votre persona de A à Z ✏️
- Une checklist indispensable pour organiser efficacement son pipeline commercial?
- Une méthodologie approuvée par l’équipe Webmecanik pour créer des scénarios de marketing automation ⚙️
Recommandations d’experts, astuces et méthodologie, couplez votre outil de marketing automation et votre CRM et gagnez du temps et de l’efficacité !
Que trouverez-vous dans notre Playbook ?

Trouver votre persona idéal pour votre stratégie !
Après des années passées à mettre en valeur les produits au travers de publicités et démarches commerciales de masse… le marketing se recentre aujourd’hui sur l’essentiel : les clients, les prospects et leurs attentes.
La définition de vos personas (prospects et clients) est l’étape cruciale pour déterminer le profil de votre audience et en quoi votre produit ou service répond à ses attentes : que recherchent-ils ? Que veulent-ils ? Comment pouvons-nous les aider ?

Trouver votre persona idéal pour votre stratégie !
Après des années passées à mettre en valeur les produits au travers de publicités et démarches commerciales de masse… le marketing se recentre aujourd’hui sur l’essentiel : les clients, les prospects et leurs attentes.
La définition de vos personas (prospects et clients) est l’étape cruciale pour déterminer le profil de votre audience, et en quoi votre produit ou service répond à ses attentes : que recherchent-ils ? Que veulent-il ? Comment pouvons-nous les aider ?

Organiser votre Pipeline Commercial
De nos jours, avoir un pipeline commercial est très pratique pour avoir une vision globale de vos nouveaux prospects et / ou clients. Vous pouvez, en un coup d’œil, connaître l’efficacité de votre stratégie commerciale. C’est un outil puissant qui, bien paramétré, peut réellement vous permettre d’accroître vos résultats et d’atteindre vos objectifs. C’est pourquoi, avant toute utilisation par votre équipe commerciale de votre pipeline, nous vous conseillons de prendre du temps pour organiser efficacement votre pipeline commercial.

Une méthodologie d’experts pensé pour vous
Créez des campagnes de marketing automation simple et efficaces grâce à une méthodologie efficace et compréhensible pour tous

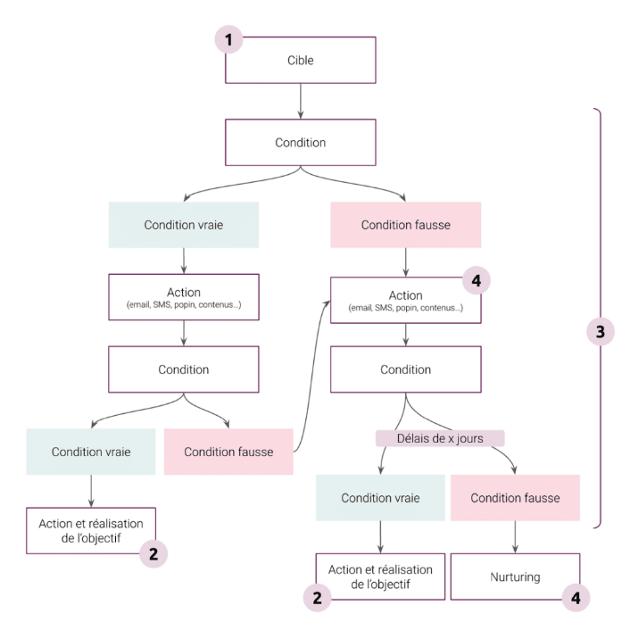
Votre méthodologie pour créer vos scénarios de marketing automation
Vous avez l’habitude d’utiliser des emails classiques pour vos newsletters ? Passez à la vitesse supérieure avec le marketing automation.
Créez des campagnes automatisées et personnalisez vos actions marketing pour développer une vraie relation de confiance avec vos prospects et clients ! Envoyez le bon message, au bon moment à la bonne personne pour toucher vos contacts au moment opportun.
Pour vous aider, Webmecanik vous dévoile sa méthodologie infaillible pour créer vos campagnes de marketing automation. 4 étapes simples pour atteindre vos objectifs marketing !

Votre méthodologie pour créer vos scénarios de marketing automation
Vous avez l’habitude d’utiliser des emails classiques pour vos newsletters ? Passez à la vitesse supérieure avec le marketing automation.
Créez des campagnes automatisées et personnalisez vos actions marketing pour développer une vraie relation de confiance avec vos prospects et clients ! Envoyez le bon message, au bon moment à la bonne personne pour toucher vos contacts au moment opportun.
Pour vous aider, Webmecanik vous dévoile sa méthodologie infaillible pour créer vos campagnes de marketing automation. 4 étapes simples pour atteindre vos objectifs marketing !
