Votre méthodologie pour créer vos scénarios de marketing automation
Téléchargez la méthodologie

Webmecanik vous partage sa méthode infaillible pour créer vos campagnes de marketing automation et atteindre vos objectifs ? ! Remplissez le template et mettez en place votre premier scénario automatisé.
Vous avez l’habitude d’utiliser des emails classiques pour vos newsletters ? Passez à la vitesse supérieure avec le marketing automation.
Créez des campagnes automatisées et personnalisez vos actions marketing pour développer une vraie relation de confiance avec vos prospects et clients ! Envoyez le bon message, au bon moment à la bonne personne pour toucher vos contacts au moment opportun.
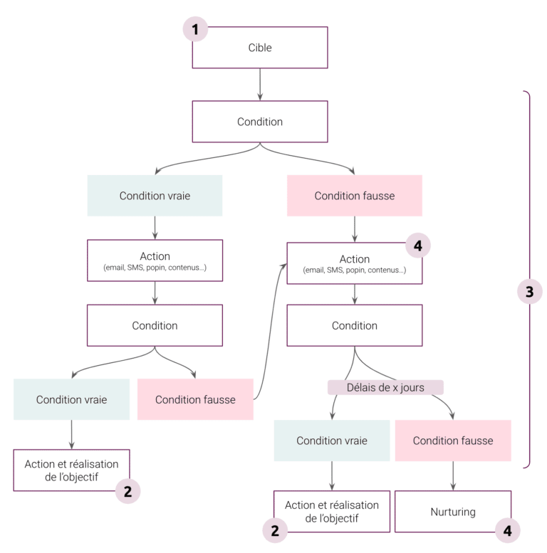
Pour vous aider, Webmecanik vous dévoile sa méthodologie infaillible pour créer vos campagnes de marketing automation. 4 étapes simples pour atteindre vos objectifs marketing !
- Choix de votre cible
- Définition de vos objectifs
- Définition des étapes du parcours
- Création et message à adresser
Bonus : on vous propose un exemple de scénario détaillé et ultra concret pour convertir vos prospects ayant participé à un webinar en clients ? !