Comment fidéliser vos clients et pérenniser votre SaaS ?
Regarder le replay de la session Live
La fidélisation est la clé de la réussite ?
Un formulaire vous sera proposé pour visualiser l’intégralité du webinar, si la vidéo ne s’affiche pas, essayez d’accepter les cookies
Notre précédente live-session vous a permis de connaître tous les secrets de la conversion de vos prospects. Maintenant, il est temps de pérenniser votre activité en fidélisant ces nouveaux clients ! Morgane et Léa, nos deux expertes du webmarketing sont toujours là pour vous guider et partager les actions à mettre en place pour retenir vos contacts.
➡️Pourquoi faut-il fidéliser ses clients ?
➡️Suivi client et stratégies de fidélisation : découvrez tous les outils à mettre en place pour ne pas oublier ses abonnés après la vente
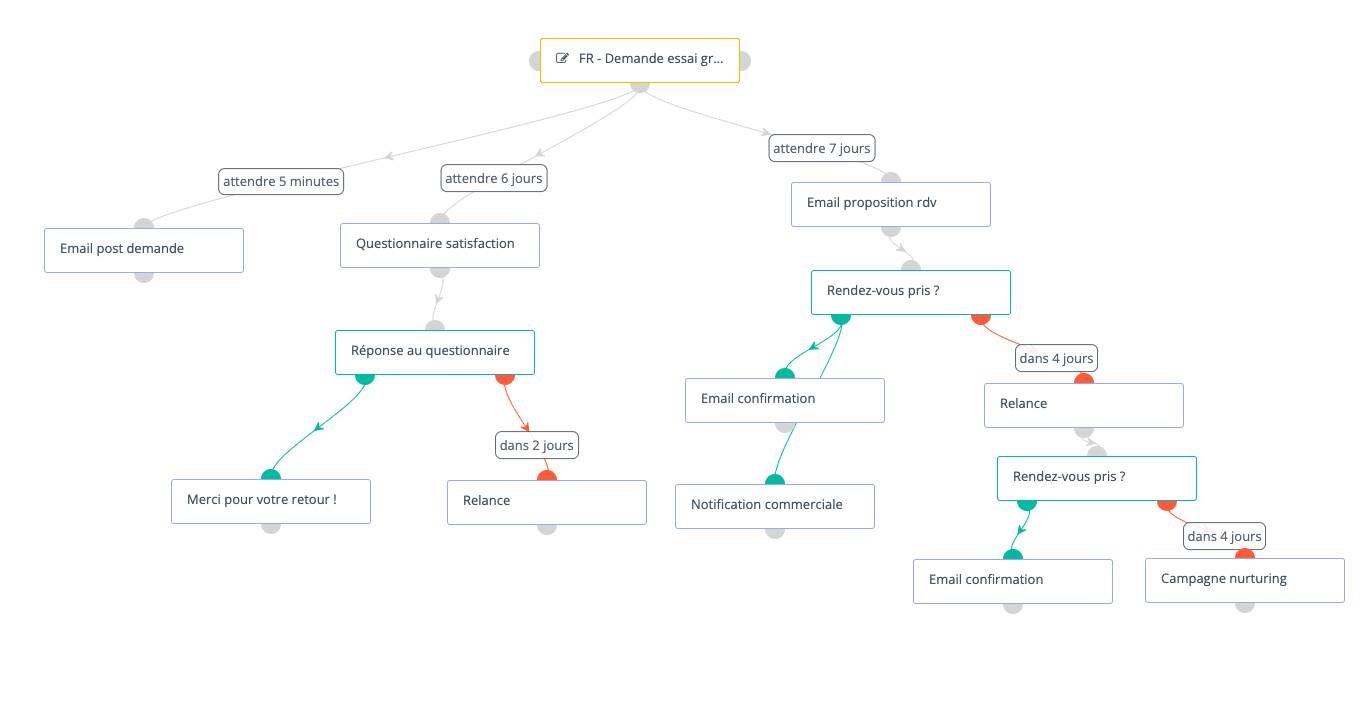
➡️Rappel de la campagne onboarding pour les nouveaux abonnés
➡️Les campagnes indispensables pour vos ventes complémentaires… upsell, addsell et cross sell !
Dans cette session live, découvrez
On parle souvent de mettre toutes nos forces dans l’acquisition client. Mais la fidélisation client est un enjeu majeur dans la stratégie de croissance d’un logiciel SaaS.
La fidélisation client, un levier de croissance
On parle souvent de mettre toutes nos forces dans l’acquisition client. Mais la fidélisation client est un enjeu majeur dans la stratégie de croissance d’un logiciel SaaS.

Tous vos abonnés sont importants !
Nos expertes métiers vous offrent leurs panels d’outils, indispensable pour un suivi client de qualité et mettre en place une stratégie de fidélisation efficace

Une campagne de marketing automation !
Comme pour chaque session-live, nos expertes métiers vous expliqueront une campagne de marketing automation pour automatiser votre relation clients !
