Découvrez Webmecanik Automation
Le logiciel de marketing automation qui challenge les normes marketing CRM


Faîtes comme Charles et générez entre 50 et 100 leads par jours?
Webmecanik Automation, c’est la certitude de mettre en place des actions marketing qui performent. Charles l’a bien compris et utilise quotidiennement notre solution.
Résultats :
- + 50% de leads générés par jour en moyenne
- L’emailing de masse, c’est terminé
- Un taux de désabonnement très faible, proche de 0%.
Réveillez vos leads endormis ?
Générer des leads est important, cependant, estimer le potentiel de votre base de données l’est tout autant. Comme In&motion, il est possible de réveiller ses leads inactifs et de multiplier votre taux de conversion par 10 !


Fidélisez vos clients ?
Webmecanik Automation, c’est aussi la possibilité de renforcer son retour sur investissement en fidélisant ses clients ! Utilisez votre base de clients déjà existant, qui chérissent votre marque, afin de leur proposer une monté en gamme ! Vous pouvez espérer augmenter de 10% votre panier moyen et augmenter votre trafic sur votre site internet.
Atteignez vos objectifs avec le logiciel de marketing automation le plus compétitif du marché ⚙️
Générez des leads à moindre coût grâce à Webmecanik Automation. C’est l’assurance d’un retour sur investissement plus rapide. Notre solution vous offre toutes les fonctionnalités et le support nécessaire pour déployer des campagnes puissantes et performantes. Divisez vos coûts de génération de leads par deux !
Résultats : un retour sur investissement plus rapide et une atteinte des objectifs plus vite.

Une aventure 100% Webmecanik ?
Soyez accompagné ?
De la prise de contact à la mise en place de votre projet, vous ne serez jamais seul ! Un de nos experts vous est assigné afin de mener à bien votre projet. Une question, une demande spécifique ? Nous sommes à votre écoute pour vous mener à la réussite de votre objectif. Faire le choix de Webmecanik, c’est faire le choix de formateurs certifiés qui disposent d’une grande expérience en stratégie marketing.


Un outil reconnu par ses pairs ✅
Choisir Webmecanik Automation, c’est faire le choix de la qualité. Webmecanik Automation dispose de nombreux labels.
Qualiopi : Webmecanik est un organisme de formations certifié Qualiopi
Appvizer : Webmecanik a été élu logiciel de l’année 2022 dans la catégorie “meilleur logiciel de génération de lead France” ! Faite le choix de la France ??
CertificationsTiers Bronze : avec Webmecanik vous êtes assuré de travailler avec un tiers de confiance dans le cadre de votre suivi de conformité. La médaille de bronze “Tiers Responsable certifié conforme” est attribuée aux entreprises justifiant la conformité de leur dossier légal (Art. D8222-5 du Code du Travail) sur les documents officiels d’immatriculation d’entreprise et de régularité des cotisations sociales.
Notre support est à vos côtés ?
Se sentir écouté lorsque l’on fait face à une problématique clés de notre stratégie est essentiel. Nous l’avons bien compris et avons déployé un système de support performant.
- Une première réponse à votre demande dans les 2 heures
- Une résolution de votre problème en moins de 24 heures
Obtenez une réponse dans les délais les plus brefs et soyez comme les 98% de nos utilisateurs ! Satisfait et convaincu. ?


La protection de vos données
Nous avons fais de la souveraineté numérique des données une vraie force de Webmecanik Automation. Nous choisir, c’est faire le choix d’une solution qui respecte vos données. Webmecanik Automation vous permet de choisir librement le lieu physique de déploiement de vos données (France, Suisse, Etats-Unis, Australie). A ce moment là, nous préparons un environnement dédié. Cela nous permet de vous assurer que vos données soient bien dans le pays que vous avez choisi et que les comptes soient correctement cloisonnés.
Le logiciel de marketing automation pour toutes les entreprises
Gérez en toute simplicité vos actions marketing grâce aux fonctionnalités Webmecanik Automation ?

Gérez facilement vos campagnes de marketing automation ?
Le bon message, au bon moment, à la bonne personne. ça n’aura jamais été aussi facile avec nos campagnes de marketing automation. Choisissez parmi les scénarios proposés par nos experts ou créer vos propres campagnes
Assurez votre ROI grâce à vos data marketing ! ?
Comprendre les attentes de vos leads avec Webmecanik Automation ! le Data Marketing permet de mieux cibler et de personnaliser vos différentes campagnes marketing. De la capture à la segmentation des données, en passant par le lead nurturing, notre logiciel de Marketing Automation vous permet de mieux comprendre vos clients et prospects pour leur proposer le bon message, au bon moment.


Segmentez vos données ✔️
Allez plus loin dans votre base de données clients et segmentez-la : vos prospects, vos clients, vos ambassadeurs, vos anciens clients : le bon message, à la bonne personne, au bon moment. La segmentation de vos données se fait automatiquement en fonction de nombreux critères pertinents pour votre activité. Nourrir sa base de données n’a jamais été aussi facile.
Suivez vos statistiques en temps réel ⏱️
Webmecanik Automation vous permet de générer des rapports personnalisés sur l’ensemble de vos actions marketing : campagnes, newsletters, téléchargements. Recevez automatiquement ces rapports à la fréquence la plus pertinente pour vous et mettez en place les actions qui vous permettent de gagner encore et encore en efficacité.


Suivez vos leads de A à Z ?
Webmecanik Automation vous offre la possibilité d’identifier vos contacts les plus pertinents en fonction de leurs comportements sur votre site. Déclenchez automatiquement des actions comme des notifications ou une synchronisation à votre CRM dès que votre contact a atteint le score ciblé.
Ajustez vos contenus en fonction de votre cible ?
Adaptez le contenu à afficher dans vos emails et site web grâce au contenu dynamique. Selon le comportement de vos contacts, vous pouvez choisir de diffuser un message différent. Très facilement utilisable sur tous les canaux de communication (emails, SMS, notifications, pages web, etc.), vous disposez d’un large choix de variables.


Boostez vos conversions avec l’A/B testing ?
Augmentez votre taux de conversion grâce à la mise en place d’une stratégie d’A/B Testing. Améliorez vos performances marketing grâce à l’A/B testing : déterminez un objectif de réussite de votre email et envoyez la version la plus efficace à l’ensemble de votre audience. Ce sont vos taux d’ouverture, de clic et de soumission des formulaires qui vont être contents !
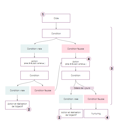
La méthode Webmecanik, simple et efficace à mettre en place ?
On vous offre notre méthodologie pour créer votre première campagne de marketing automation de A à Z, de la mise en place de l’objectif à l’atteinte de celui-ci !
Vous avez besoin d’aide pour mettre en place votre campagne ? Contactez-nous ! Notre équipe est à votre disposition pour vous aider à la mise en place de celle-ci !

Migrez facilement sur Webmecanik Automation
Que ce soit en termes de fonctionnalités, de prix ou de réponse à votre problématique, comparez notre solution avec celles présentes sur le marché et choisissez celles qui vous convient le mieux
Divisez votre cout d’acquisition de leads par deux !
Qui dit prix compétitif, dit également retour sur investissement plus rapide ! Prenez moins de risques et investissez le budget économisé sur d’autres actions marketing ! (la création de contenu par exemple ?)


Une migration facilitée par notre équipe
Nous ne sommes pas juste une plateforme marketing. Nous sommes avant tout des humains et des partenaires. Notre équipe de customer success manager est là pour vous guider et facilitez votre migration dans la méthode la plus simple possible !
Vos données ne sont plus menacées ❌
Le respect de vos données sont notre priorité, c’est pourquoi, vos données sont hébergées dans le pays que vous souhaitez !

Comparez les solutions ?
Comparez notre solution avec d’autres pour choisir celle qui vous conviendrait le mieux ?

Origine : américaine
Avantage de la solution : fort alignement avec le CRM Salesforce.
Onboarding : formation en ligne, onboarding personnalisé
Support : payant
Prix : 2 500€ / mois
Sécurité des données et RGPD : régis des lois de la protection des données avec des serveurs européens, mais sujet aux lois américaines

Origine : américaine
Avantage de la solution : solution tout-en-un CRM et marketing automation
Onboarding : formation en ligne dans le logiciel
Support : email, téléphone, base de données et Chatbot pour abonnement Pro et Entreprise
Prix : 950€ / mois pour 7 000 contacts
Sécurité des données et RGPD : régis des lois de la protection des données avec des serveurs européens, mais sujet aux lois américaines
Ils parlent de nous ?
« Une solution française complète de marketing automation »
Blog du Modérateur
« Une solution française complète de marketing automation »
Blog du Modérateur
« Webmecanik Automation : La solution française de Marketing Automation »
Appvizer
« La semaine de 4,5 jours, ils l’ont fait ! »
Digital Summ’r